建筑时空 首页 建筑培训一级建造师
订阅

一级建造师

2014一级建造师建筑知识点:人造木地板的特性及应用
  人造木地板的特性及应用   (1)实木复合地板:结构组成特点使其既有普通实木地板的优点,又有效地调整了木材之间的内应力,不易翘曲开裂;既适合普通地面铺设,又适合地热采暖地板铺设。面层木纹自然美观 ...
分类:    2014-4-11 14:17
2014一级建造师市政知识点:城市绿化工程花坛建造的种植施工技术
  城市绿化工程花坛建造的种植施工技术 :   1.花坛边缘石砌筑.花坛有单面观赏和多面观赏等多种形式,一般采用青砖、红砖、石块或水泥预制板作花墙,也有用草坪植物铺边的,有条件的还可以采用绿篱及低矮植 ...
分类:    2014-4-11 14:17
2014一级建造师机电知识点:人员密集场所申请消防工程验收的规定
  人员密集场所申请消防工程验收的规定 :   (1)建筑总面积大于20000㎡的体育场馆、会堂、公共展览馆、博物馆的展示厅。   (2)建筑总面积大于15000㎡的民用机场航站楼、客运车站候车室、客运码头候船 ...
分类:    2014-4-11 14:17
2014一级建造师水利知识点:建筑材料中水泥的应用
2014一级建造师水利知识点:建筑材料中水泥的应用
建筑材料中水泥的应用: 责任编辑:玛门
分类:    2014-4-11 14:17
一级建造师法规知识点:法律责任
一级建造师法规知识点:法律责任
   1.超越资质承揽工程   (1)责令改正,处以罚款。   (2)责令停止违法行为,处以罚款,还可以责令停业整顿,降低资质等级。   (3)情节严重的,吊销资质证书。   (4)有违法所得的,予以没 ...
分类:    2014-4-11 14:17
2014一级建造师水利知识点:基坑排水技术
2014一级建造师水利知识点:基坑排水技术
基坑排水技术: 责任编辑:玛门
分类:    2014-4-11 14:17
2014一级建造师市政知识点:套箱围堰施工要求
  套箱围堰施工要求 :   (1)无底套箱用木板、钢板或钢丝网水泥制作,内设木、钢支撑。套箱可制成整体式或装配式。   (2)制作中应防止套箱接缝漏水。   (3)下沉套箱前,同样应清理河床。若套箱 ...
分类:    2014-4-11 14:17
一级建造师法规知识点:勘察、设计单位的质量责任与义务
一级建造师法规知识点:勘察、设计单位的质量责任与义务
  (一)共同责任   1.依法承揽工程。   2.执行强制性标准。   (二)勘察单位责任   提供资料真实、准确。。   (三)设计单位责任   1.科学设计。   2.选择材料设备(注明规格 ...
分类:    2014-4-11 14:17
一级建造师法规知识点:档案验收结果
  1.验收结果   (1)合格。   (2)不合格。   2.合格标准   档案验收组半数以上成员同意通过验收。   3.合格项目   由项目档案验收组出具项目档案验收意见。   4.不合格项目    ...
分类:    2014-4-11 14:17
2014一级建造师市政知识点:索塔施工的技术要求和注意事项
  索塔施工的技术要求和注意事项 :   裸塔施工宜用爬模法,横梁较多的高塔,宜采用劲性骨架挂模提升法。   斜拉桥施工时,应避免塔梁交叉施工干扰。   体积过大的横梁可分两次浇筑。   索塔混凝 ...
分类:    2014-4-11 14:17
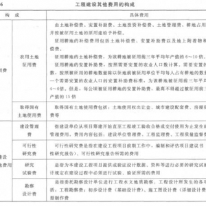
2014一级建造师《工程经济》知识点:工程建设其他费的组成
2014一级建造师《工程经济》知识点:工程建设其他费的组成
  工程建设其他费用的构成见表3-6.
分类:    2014-4-11 14:17
2014一级建造师《工程经济》知识点:单利的计算
  单利   所谓单利是指在计算利息时,仅用最初本金来计算,而不计人先前计息周期中所累积增加的利息,即通常所说的利不生利的计息方法。其计算式如下:   It=Pi单   式中:It代表第t计息周期的利息 ...
分类:    2014-4-11 14:17
一级建造师建设工程法规复习资料——固定资产投资工程项目节能要求
一级建造师建设工程法规复习资料——固定资产投资工程项目节能要求
  固定资产投资工程项目的节能要求   (一)可行性研究报告中应当包括合理用能的专题论证;   (二)设计和建设,应当遵守合理用能标准和节能设计规范;   (三)达不到标准的,审批机关不得批准建设 ...
分类:    2014-4-11 14:17
2014一级建造师管理知识点:项目进度控制的管理措施
  项目进度控制的管理措施:   (1)施工进度控制的管理措施涉及管理的思想、管理的方法、管理的手段、承发包模式、合同管理和风险管理等。   (2)为了实现进度目标,应选择合理的合同结构,以避免过多 ...
分类:    2014-4-11 14:17
2014一级建造师市政知识点:土工合成材料施工质量管理
  土工合成材料施工质量管理:   工程质量检验基本要求:   (1)土工合成材料质量应符合设计要求或相关标准规定,外观元破损、无老化、无污染。   (2)在平整的下承层上按设计要求铺设、固定土工合 ...
分类:    2014-4-11 14:17
返回顶部