BIM在武汉绿地中心项目的应用-指导自带塔机顶升模架平台安装
摘要:BIM技术在武汉绿地中心项目应用已经全面展开,本文主要介绍BIM技术在指导顶升钢平台模架安装,解决了垂直运输与材料周转、管线优化、顶模与钢结构吊装碰撞检查等问题,保证了武汉绿地中心项目主楼地上核心筒结构施工进度以及其顺利进行。
武汉绿地中心项目武汉绿地中心项目高度为636米是世界在建第三高楼,项目施工已出正负零,主楼结构进入快速施工阶段,BIM技术在武汉绿地中心项目应用已经全面展开,本文主要介绍BIM技术在指导顶升钢平台模架安装,解决了垂直运输与材料周转、管线优化、顶模与钢结构吊装碰撞检查等问题,最终使自带塔机顶升模架平台安装顺利完成,保证了武汉绿地中心项目主楼地上核心筒结构施工进度以及其顺利进行。 一、项目介绍 武汉绿地国际金融城A01地块总建筑面积716560m2,由一栋超高层主楼、一栋办公辅楼、一栋公寓辅楼及裙楼组成,基坑总面积约3.6万m2,其中超高层主楼地下室6层,建筑面积80059m2,地上125层,建筑高度为636m,建筑面积302399m2,占地面积约1.3万m2,结构形式为核心筒+巨型柱+伸臂桁架+环带桁架结构,如图1。
武汉绿地中心项目效果图武汉绿地中心核心筒共125层,屋面结构标高为585.7m。核心筒为劲性混凝土结构,其外墙通过伸臂桁架及钢梁与外框巨型柱连接构成塔楼各楼层平面。核心筒单层面积约1044m2,平面上呈“Y”字型。如图2所示,武汉绿地中心项目地上125层,工期施工紧张,采用顶模系统不仅可以缩短施工周期,同时可以提高铝模板的周转率,有效节能。
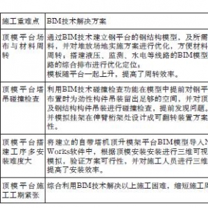
图2F1-F14层核心筒平面示意图二、自带塔机顶升模架平台施工难点及解决方案 2.1施工难点 1、顶模平台空间狭小需合理优化场布及材料周转困难; 2、顶模平台塔吊防碰撞; 3、顶模平台搭建工序多安装难度大; 4、顶模平台施工工期紧张。 2.2解决方案 根据以上超高层顶模平台施工难点及在模架设计及施工中针对核心筒特点,结合BIM技术的三维可视化、碰撞检查、管路排布以及方案可视化模拟等主要功能,提出了以下解决方案,如表1。
BIM技术解决方案三、BIM技术在顶模安装应用实施流程 3.1顶升模架的工作原理 核心筒施工时,先绑扎上层核心筒钢筋,此时整个平台荷载通过上、下支撑架,将荷载传递到达核心筒墙体上。待钢筋绑扎完成及下层混凝土达到强度后,拆开钢模板开始顶升,顶升时,仅下支撑架支撑在核心筒墙体上,上支撑架随钢平台一起顶升,顶升到位后上支撑架支撑至上层核心筒墙体,模板随刚平台一起顶升一个结构层,就位后提升下支撑架,支撑至上层墙体,完成顶升过程。调整模板,封模固定后,浇筑混凝土。 3.2顶模平台BIM模型建立 顶升模架由支撑与顶升系统、钢平台系统、模板系统、挂架及附属设施系统组成。支撑与顶升系统支撑在核心筒剪力墙上,共设置12个支撑点,位于核心筒外墙上,支撑顶升系统由混凝土承力件,上、下支撑架以及支撑架之间的顶升油缸组成。钢平台系统包括加强桁架、一级桁架、二级桁架、三级桁架及面外撑杆等主要组成部分,钢平台通过支撑系统支撑在核心筒剪力墙上模板采用铝模板,用于竖向混凝土墙体施工。悬挂在钢平台上,随顶升模架同步上升。 挂架系统用于施工操作,通道等,悬挂在钢平台下部滑梁上,随顶升模架同步上升。附属设施主要指作业面的走道板、水平防护、立面防护、临边防护、楼梯等,在确保施工安全的同时,通过合理设计附属设施保证施工的便捷、高效。 根据设计院提供的二维施工图纸利用Tekla软件建立BIM模型,如图3。
二维施工图纸利用Tekla软件建立BIM模型3.3顶模平台场布与材料周转 顶模平台空间狭小,本项目根据顶模平面布置图建立平台场布BIM模型,并通过不同方案比选择优布置使整体布局井然有序、相对狭小的顶模平台空间得到充分有效的利用。指导场地布置,对施工场布的方案进行三维可视化模拟,包括物料的堆放及塔吊吊装范围模拟,减少材料二次搬运。同时模拟验证模板随平台一起上升,提高了周转效率,如图4和图5所示。
图4顶升模架构成平面示意图
图5顶模平台场布优化效果图顶模平台作为一个独立的施工区域,不仅要具备正常施工的水电管路,还要具备消防、排污管路。同时确保平台上施工人员的安全和工作方便。在相对狭小的平台空间里既要使得各种管路正常运行不能和其他构件发生碰撞,也不能影响后期的吊装工作,这就对顶模平台上各种管路的综合排布、敷设路由提出了严格的要求,本项目首次采用BIM技术在顶模平台模型中设计了多种管路敷设路由,并通过在Navisworks软件中演示各个方案进行比选,最终确定了如图6所示的最优方案。
图6线路模型及在钢结构模型中排布情况3.4塔吊碰撞检查 本工程核心筒内设两台M1280D、一台ZSL2700动臂塔吊,分别在核心筒内三个方向,在顶模钢平台上面设一台ZSL380塔吊,两台ZSL60屋面吊,一台施工电梯位于核心筒中间;在核心筒施工至67层时,由于核心筒内缩,西南角ZSL2700塔吊和东南角M1280D塔吊将改成外挂形式;在核心筒施工至88层时,由于核心筒进行第二次内缩,将拆除西南角ZSL2700塔吊和东南角M1280D塔吊,拆除顶模平台上面的ZSL380塔吊并安装到西南角核心筒内,东南角核心筒内安装一台ZSL750塔吊,如图7。
图7塔吊定位示意图塔吊防碰撞措施: (1)塔吊起重吊臂标高验证 根据塔吊布置方案及选型建立精确地BIM模型,利用BIM工具软件NavisWorks模拟塔吊施工状态并进行动态碰撞检测;如图8、9。 (2)安装群塔作业防碰撞监测系统 为了避免塔吊起重臂交叉相互碰撞,在塔吊上加装群塔作业防碰撞监测系统,防止相邻塔吊间发生相互碰撞,保证群塔联合交叉协同作业时的安全,同时塔吊之前相互加强联系。 图8塔吊施工范围模拟 图9塔吊碰撞检查报告3.5顶模平台安装模拟 将建立的自带塔机顶升模架平台精度为LOD400的BIM模型导入NavisWorks软件中,根据顶模安装方案进行三维可视化模拟。安装模拟动画包括:支撑及顶升系统、钢结构系统、模板系统安装、挂架系统安装、平台及外防护安装。 (1)在BIM模型混凝土墙承力件上整体吊装下支撑架,在下支撑架上安装顶升油缸缸体连接件,在油缸连接件上安装下支撑架提升装置;其次根据下支撑架上的安装标记准确定位油缸连接件;最后,通过伸缩油缸将连接件固定,防止缸体连接件在安装过程中发生滑动。 (2)在缸体连接件上通过法兰连接固定顶升油缸,顶升油缸在吊装前需将活塞杆连接件固定在活塞杆顶部。 (3)在混凝土承力件上整体吊装上支撑架,如图10所示。
图10安装下支撑、油缸及上支撑(4)在上支撑架上整体吊装钢结构系统立柱上段部分,在钢结构模型系统立柱上安装上支撑架提升装置。安装过程中首先确保滑移面光滑无污染、损伤,充分接触;其次根据上支撑架上的安装标记准确定位钢结构立柱;最后,通过伸缩油缸将钢结构立柱固定,防止立柱在安装过程中发生滑动。如图11所示。
图11安装支撑立柱(5)将钢结构立柱下段逐根吊装至立柱上段螺栓连接位置,采用高强螺栓固定,连接柱肢间的水平缀条。待上、下立柱连接成整体后,将活塞杆连接件与立柱上段现场焊接为整体。焊接平台一级桁架、面外撑杆,形成稳定体系。焊接钢结构顶部的其余二级、三级桁架。如图12所示。
图12安装外围桁架根据施工方案,钢结构模型采取以下分节方式吊装:立柱分两节吊装;外圈桁架分三段吊装;其余构件按自然分段吊装。如图13所示。 (6)利用BIM模型模拟安装模板系统安装、挂架系统安装、平台及外防护安装,完成效果如图14所示,模拟完成后,通过三维可视化展示对施工人员做技术交底,提高了施工人员对顶模平台安装的理解,同时规避了施工中的风险。
图13安装内部次桁架及塔吊支撑架
图14顶模平台安装完成四、总结 本文主要研究了BIM技术对自带塔机顶升模架平台整体安装实施流程的方案模拟应用,解决了顶模平台狭小空间场地布置、材料周转、顶模平台塔吊碰撞检查、液压、监测、水电等管路排布复杂、顶模平台搭建工序多安装难度大等问题,并通过三维可视化动画做技术交底,将施工方案各个流程详细精确地展示出来,提高了安装工效,缩短了顶模平台安装周期,为后续施工奠定了基础。同时,BIM技术在武汉绿地中心项目施工阶段应用已全面展开。 参考文献: [1]泰科拉软件(上海)有限公司.TeklaStructures在上海世博会芬兰馆中的BIM实践[J].建筑技艺,2011(1):152-153. [2]张建平.BIM技术研究与应用[J].施工技术,2011(1):15-18. [3]黄锰钢,王鹏翊.BIM在施工总承包项目管理中的应用价值探索[J].土木建筑工程信息技术,2013,5(5):88-91. [4]郭彦林,催晓强.大跨度复杂钢结构施工过程中的若干技术问题及探讨[J].工业出版社,2004,34(12):1-5. (作者:曹乐方理刚霍光辉,建研科技股份有限公司徐汉涛陈江伟唐新原中建三局集团有限公司) |
会员评论




